学校首页
首页
学院新闻
通知公告
教务信息
学生活动
实习就业
学院概况
学院简介
组织架构
联系我们
专业建设
民航安检教研室
机场运行教研室
机坪管制教研室
通航航务教研室
机场场务教研室
实验实训中心
党群工作
党建工作
工会工作
学生工作
学生管理团队
共青团工作
学生活动
实习就业
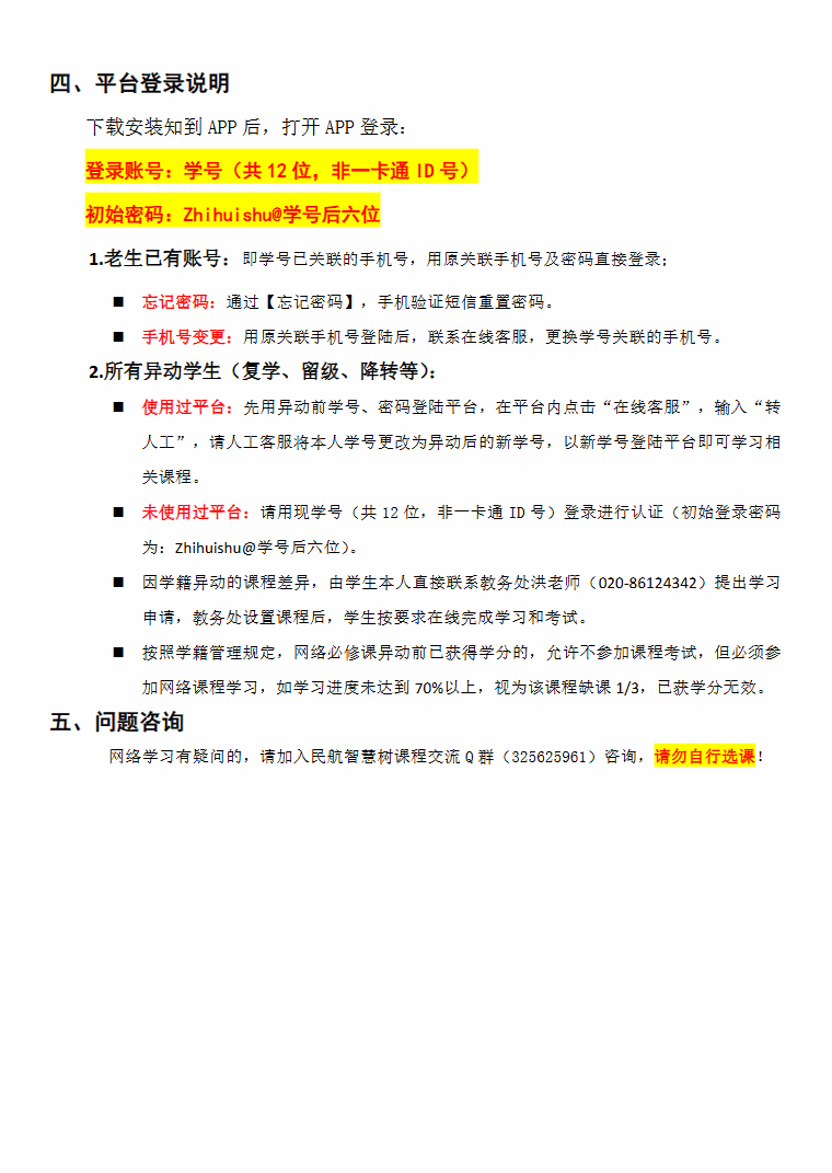
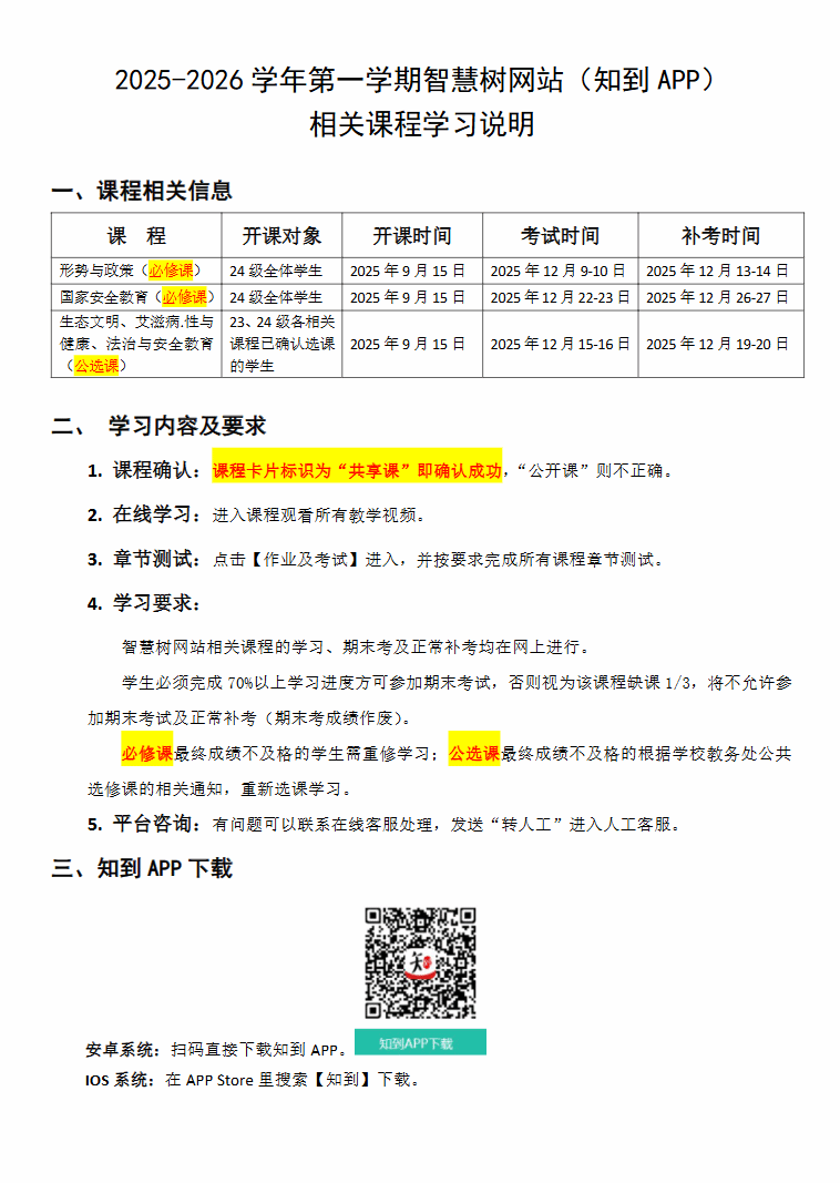
2025-2026学年第一学期智慧树网站(知到APP)相关课程网络学习说明