为强化国家战略科技力量,鼓励广大从业人员及爱好者利用所掌握的最新航空、航天专业技术知识积极参与无人飞行器的科技创新,使无人飞行器在气动、材料、动力、电子设备等方面不断得到提升,推动我国航空航天科学技术持续向前发展,广东省航空航天学会于2023年5—10月,举办了第二届“彩虹杯”广东省无人飞行器设计大赛。
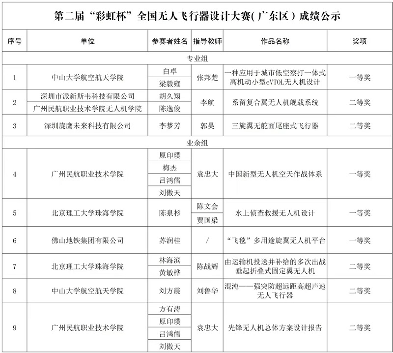
此次大赛的参赛选手中不乏中山大学航空航天学院等业内名校,经过半年多的作品打磨,最终我校飞机维修工程学院创新创业实验室原印璞等五位学生获得省赛一等奖及二等奖各一项的优异成绩,指导教师为实验室负责人袁忠大老师。
自2022年9月飞机维修工程学院创新创业实验室成立以来,在学校及二级学院领导的亲切关怀与指导下,袁忠大老师积极探索高职院校工科专业产教融合创新人才培养的方法,联合广州飞机维修工程有限公司、南航工程技术分公司,研究并实践了“高职院校基于知识产权的飞机维修创新人才培养”,两年来实验室以学生为主要发明人共申请国家发明专利11项(其中8项已进入实质审查阶段),实用新型专利2项。
今后实验室将继续秉承“以基于知识产权的创新教育,提升学生终身发展能力”的发展理念,将获取知识产权作为创新教育的第一重要抓手,通过传承科技创新精神,全面普及知识产权知识,引导学生参加各种各样的创新活动,制作创新作品,申请国家专利,实现知识产权教育引领创新教育发展;同时以学科竞赛为第二重要抓手,坚持以赛促教、以赛促学、以赛促创,推进专创融合、产教融合、科创融合,强化学生创新创业训练与实践,促进学生全面发展。
