首批国家示范性高职院校 | 国家优质高职院校 | 国家“双高计划“建设单位

一网通办 邮件系统 校园VPN 站点导航 回顾旧版

即时新闻

即时新闻

首页 > 即时新闻 > 正文

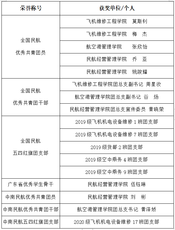
我校多个团组织和个人受到全国民航团委、团省委等各级团组织表彰

发布日期:2022-05-04 信息来源:团委  点击数:

在中国共产主义青年团成立100周年之际,全国民航团委、广东团省委和广东省学联等各级团组织公布了一批受表彰名单,我校各级团组织和个人荣获多项荣誉称号。

在过去的一年里,我校各级团组织和广大团员青年在上级团组织和学校党委的正确领导下,以习近平新时代中国特色社会主义思想为指导,认真学习党的十九大和十九届历次全会精神,贯彻落实习近平总书记关于青年工作的重要思想和对民航工作的重要指示批示精神,紧密围绕学校中心工作,坚持以党建带团建,以思想政治教育为核心,以培养团员青年的创新实践能力为重点,充分尊重青年的主体地位,努力满足广大青年学生的成长需求,在思想引领、组织建设、成长服务、文化传承、志愿服务、疫情防控等方面取得了良好的工作成效,用朝气蓬勃、自信自强的实际行动践行了“请党放心,强国有我”的青春誓言。

全校各级团组织和广大团员青年将牢记党的教诲,立志民族复兴,不负韶华,不负时代,不负人民,在青春的赛道上奋力奔跑,争取跑出当代青年的最好成绩,以实际行动迎接党的二十大胜利召开!

上一条:我校开展“青春百年路 永远跟党走”新团员入团仪式暨赠书活动
下一条:加强理论学习,筑牢思想根基——人文社科学院各党支部开展线上主题党日活动